ĐỒ ÁN KHAI THÁC ĐỘNG CƠ 7403.10 TRÊN XE KAMAZ 54112

Mã đồ án OTTN003024244
Đánh giá: 5.0
Mô tả đồ án

     Đồ án có dung lượng 290MB. Bao gồm đầy đủ các file như: File bản vẽ cad 2D, 3D (Bản vẽ kết cấu mặt cắt dọc động cơ 7403.10, bản vẽ kết cấu mặt cắt ngang động cơ 7403.10, bản vẽ sơ đồ nguyên lý hệ thống cung cấp nhiên liệu động cơ 7403.10, bản vẽ các đồ thị đặc tính động cơ 7403.10, bản vẽ mô phỏng 3D động cơ trên inventor); file word (Bản thuyết minh, nhiệm vụ đồ án, bìa đồ án, video mô phỏng động cơ…). Ngoài ra còn cung cấp rất nhiều các tài liệu chuyên ngành, các tài liệu phục vụ cho thiết kế đồ án........... KHAI THÁC ĐỘNG CƠ 7403.10 TRÊN XE KAMAZ 54112.

Giá: 1,090,000 VND
Nội dung tóm tắt

MỤC LỤC

MỤC LỤC..............................................................................................................................................................................................3

LỜI NÓI ĐẦU........................................................................................................................................................................................4

CHƯƠNG 1: GIỚI THIỆU CHUNG VỀ XE KAMAZ VÀ ĐỘNG CƠ XE KAMAZ - 54112 ………………………………….....…....….…5

1.1 GIỚI THIỆU CHUNG XE KAMAZ…………………………………………………………………………………………………..….…….5

1.1.1 Đặc điểm của xe………………………………………………………………………………………………………………………...…...5

1.1.2 Mức độ sử dụng xe ở Việt Nam……………………………………………………………………………………………………....…...5

1.2 GIỚI THIỆU CHUNG VỀ ĐỘNG CƠ KAMAZ-7403.10……………………………………………………………………………..……..7

1.3 ĐẶC ĐIỂM KẾT CẤU CỦA ĐỘNG CƠ…………………………………………………………………………………………….…...….12

1.3.1 Các Cơ Cấu Chính……………………………………………………………………………………………………………………...….12

1.3.2 Các hệ thống……………………………………………………………………………………………………………………...…….…..19

CHƯƠNG 2: TÍNH TOÁN KIỂM NGHIỆM ĐỘNG CƠ………………………………………………………………………....……….…....38

2.1 CHỌN CÁC SỐ LIỆU BAN ĐẦU…………………………………………………………………………………………………....…...….38

2.2 XÁC ĐỊNH CÁC THÔNG SỐ ĐÁNH GIÁ CHU TRÌNH CÔNG TÁC VÀ SỰ LÀM VIỆC CỦA ĐỘNG CƠ......................................40

2.2.1 Các thông số chỉ thị…………………………………………………………………………………………………………………...……40

2.2.2 Các thông số có ích……………………………………………………………………………………………………………………...…41

2.3 TÍNH TOÁN CHU TRÌNH CÔNG TÁC………………………………………………………………………………………………...…...42

2.3.1 Mục đích………………………………………………………………………………………………………………………………..……42

2.3.2 Tính toán các quá trình…………………………………………………………………………………………………………………….42

2.4 DỰNG ĐẶC TÍNH NGOÀI CỦA ĐỘNG CƠ…………………………………………………………………………………………...…..52

2.5 TÍNH TOÁN ĐỘNG LỰC HỌC………………………………………………………………………………………………………...……54

2.5.1 Mục đích……………………………………………………………………………………………………………………………….....…54

2.5.2 Tính toán động lực học………………………………………………………………………………………………………………........54

CHƯƠNG 3: LẬP QUY TRÌNH BẢO DƯỠNG SỮA CHỮA ĐỘNG CƠ KAMAZ 7403.10 TRÊN XE KAMAZ – 54112…................66

3.1 QUY TRÌNH BẢO DƯỠNG ĐỘNG CƠ KAMAZ 7403.10……………………………………………………………….………..……...66

3.1.1 Khái quát chung……………………………………………………………………………………………………………….……..….....66

3.1.2 Bảo dưỡng các chi tiết, hệ thống, cơ cấu của động cơ kamaz -7403.10……………………………………………….………...66

KẾT LUẬN…………………………………………………………………………………………………………………………….…………..78

TÀI LIỆU THAM KHẢO…………………………………………………………………………………………………………….………....…79

PHỤ LỤC……………………………………………………………………………………………………………………………….………....80

LỜI NÓI ĐẦU

Qua quá trình học tập công tác tại trường, đồ án tốt ngiệp là một nội dung rất quan trọng, quyết định đến kết quả học tập tại trường. Trải qua quá trình học tập tại trường, với những kiến thức đã được học cùng với sự giúp đỡ tạo điều kiện của các thầy giáo trong khoa Ôtô tôi đã chọn đề tài “Khai thác động cơ 7403.10 trên xe Kamaz - 54112. Đây là một đồ án hoàn toàn mới về một loại động cơ mà ở trường chưa được trang bị, kiến thức bản thân vẫn chưa đáp ứng được. Trong quá trình thực hiện đồ án còn nhiều khó khăn, tuy nhiên với sự nỗ lực của bản thân, sự hướng dẫn giúp đỡ tận tình của các thầy giáo trong khoa, sự tạo điều kiện của cán bộ các cấp cuối cùng tôi đã hoàn thành đề tài.

Tôi xin gửi lời cảm ơn chân thành đến chủ nhiệm, phó chủ nhiệm và các đồng chí giáo viên trong khoa ôtô đã quan tâm giúp đỡ chúng tôi trong quá trình tôi thực hiện đồ án; đến các đồng chí cán bộ, chỉ huy Tiểu đoàn, đến Thủ trưởng các cấp, đến các đồng chí trong lớp đã tạo điều kiện thuận lợi về thời gian, công tác để tôi có đủ thời gian, điều kiện để hoàn thành đồ án của mình.

Đặc biệt tôi xin gửi lời cảm ơn sâu sắc đến đồng chí : Thạc sỹ ………………., giáo viên khoa Ôtô đã tận tình hướng dẫn, giúp đỡ, quan tâm tôi trong suốt quá trình tôi tiến hành thực hiện đồ án. Xin cảm ơn các đồng chí trong Ban chỉ huy Đại đội 3, Tiểu đoàn 3; các anh đã quan tâm, động viên, tạo điều kiện thuận lợi nhất để tôi có thể hoàn thành đồ án của mình.

Một lần nữa tôi xin cảm ơn các thầy, các anh, các đồng chí lãnh đạo chỉ huy các cấp. Kính chúc các thầy, các anh, các Thủ trưởng sức khỏe, hạnh phúc, thành công, hoàn thành xuất sắc nhiệm vụ được giao.

Tôi xin chân thành cảm ơn!

CHƯƠNG 1

GIỚI THIỆU CHUNG VỀ XE KAMAZ VÀ ĐỘNG CƠ XE KAMAZ 54112

1.1 GIỚI THIỆU CHUNG XE KAMAZ

1.1.1 Đặc điểm của xe

Ngành ô tô nước ta hiện nay chủ yếu là khai thác sử dụng các trang thiết bị nhập từ nước ngoài. Trong biên chế QĐND Việt Nam có rất nhiều chủng loại xe vận tải quân sự nhiều cầu chủ động, phần lớn có xuất xứ từ Liên Xô (Nga) và các nước Đông Âu như Zil, Kraz, Ural, Maz (hay được biết đến với cái tên xe Bò Ma), Gaz, Kamaz,... Những năm qua, nhiều xe đã được thay động cơ theo dự án “Diesel hóa xe quân sự” nhằm nâng cao độ tin cậy, giảm tiêu hao nhiên liệu, kéo dài tuổi thọ thêm vài chục năm nữa. Tuy nhiên, đó chỉ là giải pháp tình thế, với đà lớn mạnh của Quân đội ta, cần phải có những dòng xe mới, hiện đại, đảm bảo sức chở và cơ động việt dã lớn, tiết kiệm nhiên liệu.

1.1.2 Mức độ sử dụng xe ở Việt Nam

Với những ưu điểm của xe KAMAZ nói chung và KAMAZ-7403.10 nói riêng nó được đưa vào sử dung khá rộng rãi. Đặc biệt là trong nông nghiệp, công nghiệp, lâm nghiệp và quốc phòng. Xe hoạt động trong điều kiện từ +45oC đến -40oC, nên thích ứng sử dụng ở tất cả các loại vùng khí hậu khác nhau và bất kỳ thời gian nào trong năm, xe có thể hoạt đông ở độ cao không quá 3000m so với mực nước biển và độ ẩm của không khí là 80%.

1.2 GIỚI THIỆU CHUNG VỀ ĐỘNG CƠ KAMAZ-7403.10

Động cơ KAMAZ 7403.10 là loại động cơ điêzien 4 kỳ không tăng áp, làm mát cưỡng bức bằng chất lỏng. Động cơ có 8 xi lanh, bố trí kiểu chư V, cơ cấu phối khí xupap treo. Động cơ được chế tạo tại Liên Xô.

Động cơ sử dụng khớp thuỷ lực để dẫn động quạt gió. Đây là một kết cấu mới có tính ưu việt hơn hẳn so với các phương án dẫn động trực tiếp từ trục khuỷu động cơ đã sử dụng khá phổ biến từ trước như động cơ ЭМЗ66, ЯМЗ 238…

Ở mỗi xilanh của động cơ bố trí một nắp máy riêng biệt. Thân máy chế tạo kiểu thân xilanh hộp trục khuỷ và được đúc bằng gang xám. Phần đáy dầu được dập bằng thép lá và bắt chặt với thân máy bằng các bulông.Trên thân máy giữa 2 hàng xilanh ở phía trên truc khuỷu, có bố trí 5 ổ trượt đỡ trục cam. Trục khuỷu được lắp trên 5 ổ trượt theo kiểu treo ở phần dưới của thân máy. Hệ thống làm mát kiểu kín, tuần hoàn cưỡng bức và được tính toán để có thể sử dụng thường xuyên chất lỏng làm mát chống đóng băng ở nhiệt độ thấp.

Hiện nay xe ôtô KAMAZ - 54115 lắp đặt động cơ KAMAZ - 7403.10 được sử dụng rộng rãi trong và ngoài quân đội. Nó có nhiều đặc tính tốt phù hợp với yêu cầu nhiệm vụ của vận tải quân sự.

Thông số kỹ thuật động cơ Kamaz - 7403.10 như bảng 1.1.

1.3 ĐẶC ĐIỂM KẾT CẤU CỦA ĐỘNG CƠ.

1.3.1. Các Cơ Cấu Chính

1.3.1.1 Cơ cấu khuỷu trục thanh truyền

a) Các chi tiết cố định:

Động cơ KAMAZ 7403.10 là động cơ diesel 4 kỳ gồm có 8 xi lanh xếp thành hình chữ V có góc nhị diện 900. Thân máy và nắp máy là những chi tiết máy cố định, có khối lượng lớn và phức tạp. Các cơ cấu của động cơ đều được lắp trên thân máy và nắp máy.

* Thân máy: Có kết cấu theo kiểu thân xy lanh hộp trục khuỷu, tạo nên sự cứng vững, ở phía dưới thân máy có hệ thống các rãnh để đưa dầu đến các bạc của trục khuỷu, trục cam và các chi tiết dẫn động, cơ cấu phối khí, đến bầu lọc dầu, bầu lọc ly tâm và máy nén khí. Các nắp trục được lắp với các vách ngang của thân máy bằng các bu lông.

* Nắp máy: Là 1 chi tiết đậy kín 1 đầu xilanh ở phía trên. Điều kiện làm việc của nắp máy rất xấu : chịu nhiệt độ cao, áp suất lớn, ăn mòn hoá học và chịu ứng suất nén của các bulông.

Nắp máy được làm riêng cho từng xy lanh, các nắp máy có kết cấu giống nhau gồm: áo nước, ống dẫn hướng xu páp. Nắp máy được chế tạo bằng hợp kim nhôm, chỗ nối nắp máy, xy lanh với thân máy được làm kín nhờ hai vòng đệm. Đệm cao su làm kín dầu và nước,đệm thép làm kín hơi.

* Nhóm thanh truyền:

+ Thanh truyền : Được chế tạo bằng thép hợp kim cứng. Thân thanh truyền có tiết diện hình chữ I và tăng dần về phía đầu to. Đầu nhỏ thanh truyền làm liền với thân thanh truyền, trên đầu nhỏ có khoan hai lỗ để hứng dầu bôi trơn cho bạc lót đầu nhỏ và chốt píttông. Đầu to thanh truyền chế tạo thành hai nửa, bề mặt phân chia vuông góc với đường tâm của thanh truyền, , hai nửa được bắt chặt với nhau nhờ hai bu lông.

* Trục khuỷu - bánh đà:

+ Trục khuỷu: Là loại trục nguyên, có 5 cổ trục chính và 4 chốt khuỷu. Bên trong các chốt khuỷu được khoan các lỗ dầu bôi trơn . Các lỗ này có tác dụng như lọc dầu ly tâm lọc dầu thêm 1 lần nữa.

+ Bánh đà: Được đúc bằng gang xám và được gắn với đuôi trục khuỷu nhờ 8 bu lông. Mặt ngoài bánh đà được ép một vành răng để khởi động động cơ bằng động cơ điện. Trên bề mặt bánh đà được gia công rãnh định vị để phục cho việc đặt góc phun sớm và điều chỉnh khe hở nhiệt xupáp.

1.3.1.2 Cơ cấu phối khí:

Cơ cấu phối khí của động cơ KAMAZ - 7403.10 kiểu xu páp treo, cơ cấu phối khí gồm:

- Bánh răng dẫn động, trục cam, các con đội, các đũa đẩy, đòn gánh, cơ cấu xupáp, các xupáp.

+ Trục cam: Được chế tạo theo hình thức cam liền trục bằng phương rèn dập bằng thép cacbon. Số cổ trục là 5, số lượng cam là 16 tương ứng với số xu páp của động cơ. Trục cam được dẫn động từ trục khuỷu qua bánh răng trung gian để đảm bảo pha phối khí cho trước và đặt đúng góc phun sớm, các bánh răng được lắp theo dấu của nhà chế tạo.

+ Xupáp: Được chế tạo bằng thép chịu nhiệt bằng phương pháp rèn dập. Tán nấm xupáp có dạng phẳng, góc vát của xu páp nạp là 450, xu páp thải là 300. Thân xupáp rỗng chứa Natri để cải thiện điều kiện truyền nhiệt từ phần đầu đến thân xupáp. Các xupáp dịch chuyển trong ống dẫn hướng bằng kim loại gốm, các ống này được ép vào nắp máy.

+ Con đội : Của xu páp được đặt trong ống dẫn hướng bằng gang xám và được gắn với thân máy. Có nhiệm vụ truyền lực chiều trục từ trục cam cho đũa đẩy và tiếp nhận lực ngang khi làm việc. 

+ Cò mổ: Là chi tiết truyền lực trung gian, một đầu tiếp xúc với đũa đẩy đầu kia tiếp xúc với đuôi xupap. Khi trục cam nâng con đội lên, đũa đẩy đẩy một đầu của đòn bẩy đi lên, đầu kia của đẩy nén lò xo xupap xuống và mở xupap.

1.3.2 Các hệ thống

1.3.2.1 Hệ thống bôi trơn:

Hệ thống bôi trơn trên động cơ KAMAZ -7403.10 là hệ thống bôi trơn hỗn hợp (áp lực kết hợp với vung toé) phần dầu chủ yếu ở đáy dầu. Hệ thống bôi trơn có nhiệm vụ đưa dầu bôi trơn đến các bề mặt công tác của các chi tiết, nâng cao hiệu suất của động cơ và tuổi thọ của chi tiết trong động cơ.

Hệ thống bôi trơn của động cơ Kamaz kiểu liên hợp có cácte ướt. Van 5 và 12 mở ở giá trị 800..850 Kpa.

Van 8 khống chế áp suất dầu trước khi vào bầu lọc ly tâm ở khoảng 600 đến 650 Kpa.Và bầu lọc ly tâm làm việc bình thường với áp suất dầu như vậy. Rôto của bầu lọc quay với w = 5000 v/ph.

Người ta sử dụng hai bầu lọc tinh làm việc song song với nhau. Khi bầu lọc tinh bị tắc bẩn thì van 14 mở đưa tắt dầu đến đường dầu chính 18.

a) Bầu lọc thấm: Hai bầu lọc thấm của hệ thống bôi trơn trên cùng một giá bắt chặt vào thân động cơ và làm việc song song với nhau. Trên giá bố trí đường vào(II) và đường ra (I) của dầu bôi trơn, van tràn (IV), đồng thời bố trí công tắc tự động báo hiệu độ tắc bẩn của bầu lọc. Trên giá còn lắp bộ cảm biến để báo áp suất dầu của hệ thống bôi trơn.

b) Bầu lọc li tâm:

Động cơ KAMAZ 7403.10 dùng bầu lọc li tâm không toàn phần, bầu lọc được lắp ở nắp trước của thân máy, nằm ở bên trái động cơ nhìn từ phía quạt gió. Được gọi là bầu lọc li tâm không toàn phần nghĩa là trong quá trình làm việc chỉ có khoảng 10% lượng dầu do bơm cung cấp được đi qua bầu lọc này.

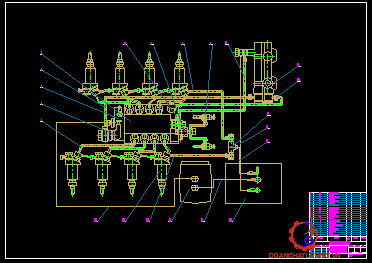
1.3.2.2 Hệ thống cung cấp nhiên liệu.

a) Thùng nhiên liệu.

Xe KAMAZ được trang bị 2 thùng nhiên liệu có dung tích là 170 lít và 200 lít bố trí 2 bên. Miệng rót có nắp kín, bố trí ống lọc sơ bộ bằng lưới, van xả cặn đặt ở đáy thùng, mức nhiên liệu kiểm tra nhờ bộ cảm biến và đồng hồ báo.

c) Bầu lọc tinh nhiên liệu:

Bầu lọc tinh có chức năng làm sạch một lần nữa nhiên liệu trước khi vào bơm cao áp. Nó được bố trí ở điểm cao nhất của hệ thống nhiên liệu, có hai bầu lọc lắp song song với nhau và làm việc theo phương pháp lọc thấm. Trên bầu lọc có bố trí van tách khí để loại trừ không khí lọt vào hệ thông nhiên liệu, áp suất mở van từ 2... 2,4 KG/cm2.

d) Bơm nhiên liệu thấp áp:

Bơm nhiên liệu thấp áp hút nhiên liệu từ thùng chứa đưa đến bơm cao áp để cung cấp cho động cơ làm việc.

Áp suất ra (trên đường ra) của bơm không nhỏ hơn 4KG/cm2, ở tốc độ của trục bơm từ 1290..1310 v/ph.

Bơm thấp áp kiểu píttông. Thân bơm được đúc bằng gang xám, có mặt bích lắp chặt với nắp trước của bơm cao áp nhờ 2 bu lông. Trên thân bơm gia công xy lanh và bố trí các van nạp, xả. Nắp xilanh bơm dạng mũ ốc bắt ren vào đầu trên qua đệm làm kín. Thân bơm tay bắt chặt thân bơm máy bằng bu lông, bu lông này đồng thời là bộ phận của van nạp. Con đội của bơm máy là con đội con lăn được dẫn động nhờ bánh lệch tâm ở đầu trục bơm cao áp, con đội được chống xoay nhờ hai đầu trục con lăn trượt trên rãnh của phần dẫn hướng. 

e) Vòi phun.

Vòi phun động cơ Kamaz 7403.10 thuộc dạng vòi phun kín có nhiều lỗ phun và kim phun điều khiển bằng thủy lực. Tất cả các chi tiết của vòi phun được lắp vào trong thân 11. Êcu 7 lắp đoạn ống nối 6 và thân miệng cửa phun chứa kim phun bên trong, thân và kim phun được chế tạo thành 1 bộ tinh vi, miệng phun gồm có 4 lỗ phun nhiên liệu. Lò xo 5 tì 1 đầu lên cần truyền lực lên kim miệng phun còn đầu kia tì lên cửa chặn. Thân kim và đế kim phun được cố định bằng các chốt định vị 9.

f) Bơm cao áp:

Bơm cao áp có nhiệm vụ cung cấp nhiên liệu với áp suất cao đến vòi phun để phun vào buồng cháy theo thứ tự làm việc của động cơ đúng thời điểm, đúng định lượng phun và phù hợp với các chế độ tải, đồng thời dẫn động cho bơm thấp áp và bộ điều tốc đa chế độ.

Đường kính píttông: 0,9 mm. Hành trình píttông: 10 mm.

Lượng cung cấp nhiên liệu ở tốc độ 1300v/ph của trục bơm là 78,5..80cm3/100 hành trình.

* Bộ điều tốc:

Bộ điều tốc làm việc với bơm cao áp của động cơ KAMAZ 7403.10 là loại điều tốc cơ khí đa chế độ. Phương pháp điều tốc là làm thay đổi lượng nhiên liệu cung cấp cho các xy lanh động cơ tuỳ thuộc vào tải đảm bảo cho số vòng quay trục khuỷu động cơ không thay đổi so với giá trị định trước của chân ga.

Qua hai cặp bánh răng ăn khớp giá quả văng 9 quay, quả văng 13 lắp trên giá 9 qua chốt 10 các quả văng khi quay li tâm tỳ vào ổ bi chặn 11 làm dịch chuyển ống 12 tựa vào chốt 14 làm quay cần 33. Cần khớp quả văng này một đầu liên hệ với chốt của cần gánh bộ điều tốc 34 đầu kia liên hệ với thanh răng 28.

1.3.2.3 Hệ thống làm mát

* Nguyên lý làm việc của hệ thống:

Khi động cơ làm việc, nước tuần hoàn cưỡng bức trong hệ thống nhờ bơm ly tâm, từ đường ra của bơm, nước được đẩy vào 2 đường nước trong thân động cơ đẩy vào áo nước ở thùng máy và theo đường dẫn nước lên làm mát nắp máy. Nước ra khỏi 2 dãy xi lanh theo 2 đường nước ngoài thân máy về van bằng nhiệt. Ở đây, tuỳ theo nhiệt độ nước mà van hằng nhiệt sẽ mở hoàn toàn cho nước ra két mát (khi nhiệt độ >93oC) hoặc đóng hoàn toàn đường ra két mát (khi nhiệt độ nước <80oC) để nước trở lại đường vào của bơm nước đảm bảo nhanh chóng đưa động cơ đến nhiệt độ làm việc ổn định.

CHƯƠNG 2

TÍNH TOÁN KIỂM NGHIỆM ĐỘNG CƠ

2.1 CHỌN CÁC SỐ LIỆU BAN ĐẦU.

1- Công suất có ích định mức Neđm= 191 Kw.

2- Mô men xoắn có ích lớn nhất Memax. Memax= 637 N.m

3- Số vòng quay trong một phút của trục khuỷu n ứng với chế độ công suất định . n= 2600 v/ph

4- Tốc độ trung bình của pít tông CTB.

Giá trị của CTB được xác định thông qua hai thông số đã biết theo biểu thức sau:

Ctb = S.n/30

5- Số xy lanh của động cơ i. i = 8

Thể tích công tác: Vh= p.R2.S = p.0,62.1,2=1,3577 dm3

6- Tỷ số giữa hành trình của pít tông và đường kính xy lanh

Ta có: a = S/D = 120/120

7- Hệ số kết cấu l.

Chọn l = 0,265

8- Tỷ số nén e: e = 16

9- Hệ số dư lượng không khí a.

Động cơ diesel: Với buồng cháy không phân chia: a = 1,4¸1,9. Động cơ làm việc ở chế độ Nedm chọn a = 1,5

13-  Nhiệt độ cuối quá trình thải Tr.

Giá trị của Tr có thể chọn trong các phạm vi sau:

Động cơ diesel bốn kỳ: Tr = 700¸900 0K. Chọn Tr = 810oK

14- Độ sấy nóng khí nạp DT.

Động cơ diesel bốn kỳ DT = 5¸20 0K. Chọn DT =15 0K

15- Chỉ số nén đa biến trung bình n1.

Động cơ diesel:  n1 = 1,34¸1,39 (đến 1,41). Chọn n1=1,34.

18- Nhiệt trị thấp của nhiên liệu QT.

QT : Thường được tính với 1 kg nhiên liệu. Đối với nhiên liệu diesel: QT = 42,5.103 [KJ/kgnl].

19- Chỉ số dãn nở đa biến trung bình n2.

Khoảng thay đổi của n2 đối với các loại động cơ như sau:

Động cơ diesel có buồng cháy không phân chia: n2 =1,14¸1,22. Chọn n2 =1,2.

20- Áp suất khí nạp pk

Ở động cơ diesel pk=0,15-0,2 [MPa].  Chọn pk=0,15 [MPa].

21- Hệ số nạp phụ D .

Giá trị D nằm trong khoảng: D =1,02-1,07. Chọn D =1,03.

22- Hệ số quét buồng cháy h r

Giá trị h r nằm trong khoảng: h r =1,05-1,15. Chọn h r =1,07.

23- Chỉ số nén đoạn nhiệt của không khí k.

Chọn k=1,41.

2.2 XÁC ĐỊNH CÁC THÔNG SỐ ĐÁNH GIÁ CHU TRÌNH CÔNG TÁC VÀ SỰ LÀM VIỆC CỦA ĐỘNG CƠ.

2.2.1. Các thông số chỉ thị.

Đó là những thông số đặc trưng cho chu trình công tác của động cơ.

a) Áp suất chỉ thị trung bình lý thuyết pi':

+ Đối với động cơ diesel:

=> Thay số được: p'i= 1,042 [MPa]

b) Áp suất chỉ thị trung bình thực tế pi, [MPa]:

+ Đối với động cơ 4 kỳ:

pi = p'i jđ            [MPa]

Trong đó: jđ : Hệ số điền đầy đồ thị công.

Động cơ diesel bốn kỳ:jđ = 0,93¸0,96. Chọn jđ =0,94 pi = 1,042.0,96 =1 MPa

d) Hiệu suất chỉ thị.

Với: QT : Được tính bằng [KJ/kgnl] và gi [kg/KWh].

Thay số được: ui = 0,513

2.2.2 Các thông số có ích.

Các thông có ích là những thông số đặc trưng cho sự làm việc của động cơ. xác định giá trị của áp suất tổn hao cơ khí trung bình p.

Thứ tự tính toán các thông số có ích như sau:

- Áp suất tổn hao cơ khí trung bình p được xác định

p = 0,09 + 0,012.CTB

=> p  = 0,09 + 0,012.10,4 = 0,2148 Mpa

- Áp suất có ích trung bình:

pe = pi -p [MPa]

=> pe =1 - 0,2148 =0,7852 Mpa

- Hiệu suất có ích:

he = hi h=0,513.0,7852= 0,403

Giá trị của he đối với các loại động cơ được giới thiệu ở bảng 21.

- Công suất có ích của động cơ ở số vòng quay:

Công suất có ích của động cơ ở số vòng quay tính toán:

Ne = 184,69 [KW]

Me = 676,67 [N.m]

Trong đó: Ne : Được tính bằng [KW] và n[v/phút]

2.3. TÍNH TOÁN CHU TRÌNH CÔNG TÁC.

2.3.1. Mục đích

Xác định các thông số cuối quá trình nạp, nén, cháy, dãn nỡ và thải của động cơ. Làm cơ sở để xác định những điểm ban đầu cho đồ thị p-V.

2.3.2. Tính toán các quá trình.

a) Quá trình trao đổi khí.

- Áp suất cuối quá trình nạp:

pa=(0,88÷0,96)pk [MPa] =0,88.0,15=0,132 [MPa]

- Hệ số nạp:

k=1,41: Chỉ số đoạn nhiệt của không khí

v=0,8÷0,88 : Hệ số quét buồng cháy, chọn v=0,82.

m1 = 0,85 ÷0,92 : Hệ số công nạp, chọn m1 =0,88

=> Thay số được: uv = 0,834

- Hệ số khí sót gr.

Khi tính toán, giá trị của gr được xác định theo biểu thức: gr = 0,026

b) Quá trình trao nén.

Mục đích của việc tính toán quá trình nén là xác định các thông số như áp suất pc và nhiệt độ Tc ở cuối quá trình nén.

Thứ tự tính toán:

+ Đối với động cơ bốn kỳ:

- Áp suất cuối quá trình nén: pc = 5,42 MPa

- Nhiệt độ cuối quá trình nén: Tc = 940,060K

c) Quá trình cháy.

Thứ tự tính toán:

+ Tính toán tương quan nhiệt hoá:

gC, gH và g0: Thành phần nguyên tố tính theo khối lượng của cácbon, hyđrô và ô xy tương ứng chứa trong 1 kg nhiên liệu. Trị số các thành phần ấy đối với nhiên liệu diesel: gc = 0,86; gH = 0,13; gO = 0,01.

- Lượng không khí thực tế nạp vào xy lanh động cơ ứng với 1 kg nhiên liệu

Mt = aMo =1,5.0,494544=0.7418[Kmol/kgnl]

- Lượng hỗn hợp cháy M1 tương ứng với lượng không khí thực tế Mt đối với động cơ diesel:

M1 = Mt = aMo =1,5.0,494544 = 0,7418 [Kmol/kgnl]

- Hệ số thay đổi phân tử thực tế: b = 1,0429

* Đối với động cơ diesel

Thứ tự tính các thông số như sau:

- Nhiệt dung mol đẳng tích trung bình của hỗn hợp công tác ở cuối quá trình nén mcvc.

mcvc = 20,223 + 1,742.10-3 Tc

=> mcvc =20,223 + 1,742.10-3.940,06 =21,86 [KJ/Kmol.do]

- Nhiệt dung mol đẳng áp trung bình tại điểm z:

mcpz = mcvz + 8,314

mcpz = 20,712 + 2,47.10-3.Tz + 8,314

=> mcpz = 29,026 + 2,47.10-3.Tz    [KJ/Kmol.độ]   (1)

Thay (1) vào (2) và giải phương trình ta được:

Tz1= 2076,89 oK

Tz2= -13828,31 oK

Chọn Tz1 = 2076,89 oK

d) Quá trình dãn nở.

Ở động cơ diesel, quá trình cháy kết thúc trên hành trình dãn nở và qúa trình dãn nở còn lại được tính trên một phần của hành trình píttông ứng với tỷ số dãn nở muộn. Do đó các thông số của quá trình dãn nở được tính với d.

- Nhiệt độ cuối quá trình dãn nở:

Thay số được: Tb = 1231,36(K)

Giá trị của pb và Tb đối với các loại động cơ khác nhau như sau: Đối với động cơ disel:

pb = 0,2¸0,4 [MPa]

Tb = 1000¸1400 [0K]

* Kiểm tra kết quả tính toán:

Ta có thể dùng công thức kinh nghiệm sau đây để kiểm tra kết quả việc chọn và tính các thông số.

Thay số dduwwocj: Tr = 843,20K

Sai số: A = 4,09%

So sánh giữa giá trị đã chọn của Tr và kết quả thu được theo các biểu thức kiểm tra

Ta thấy sai số nhỏ hơn 5% nên các thông số đã chọn thỏa mản yêu cầu.

2.3.3. Dựng đồ thị công chỉ thị của chu trình công tác.

a) Khái quát:

b) Dựng đồ thị công chỉ thị lý thuyết:

* Đối với động cơ diesel bốn kỳ:

Ở đồ thị công chỉ thị lý thuyết, ta thay chu trình thực tế bằng chu trình kín a- c-y-z-b-a Trong đó quá trình cháy nhiên liệu được thay bằng quá trình cấp nhiệt đẳng tích c-y và cấp nhiệt đẳng áp y-z, quá trình trao đổi khí được thay bằng quá trình rút nhiệt đẳng tích b-a.

Thay số được: Vc = 0,091 dm; Vz = 0,10666502 dm3

* Đồ thị công lý thuyết:

Các bước hiệu đính như sau:

- Bước 1: Vẽ vòng tròn Brick đặt phía dưới đồ thị công

Ta chọn tỷ lệ xích của hành trình piston S là: us = 0,615 (mm/mm)

Đường kính AB bằng khoảng cách từ ĐCT đến ĐCD :

AB = S = 2R =120

Từ gtbdOO' và gtbdR ta có thể vẽ được vòng tròn Brick.

- Bước 2: Hiệu chỉnh đồ thị công chỉ thị lý thuyết thành đồ thị công chỉ thị thực tế.

Để được đồ thị công chỉ thị thực tế a’-c’-c”-z’-z”-b’-b”-b’’’-a’, ta gạch bỏ các diện tích I, II, III, IV trong đồ thị lý thuyết.

Diện tích I xuất hiện do góc phun sớm nhiên liệu gây ra. Khi đó một phần nhiên liệu được cháy trước trên đường nén nên áp suất cuối quá trình nén thực tế p’c cao hơn áp suất cuối quá trình nén thuần tuý pc.

Điểm c’ nằm trên đường nén thuần tuý. Vị trí của nó được xác định bởi góc phun sớm nhiên liệu và được dựng theo vòng tròn Brích.

Điểm c” được xác định bằng cách lượn đều từ điểm c’ cho đến khi cắt trục tung ứng với thể tích Vc.

Dựng điểm b” ở giữa đoạn thẳng ab. Chọn đường b’’’ trên đường thải cưỡng bức sao cho

Xác định điểm c(Pc’ ,Vc’):

Vc’’ = Vc = 0,084857  dm3

Pc’’ = 1,35.Pc = 1,35. 4,3527 = 5,876 MPa

2.3 DỰNG ĐẶC TÍNH NGOÀI CỦA ĐỘNG CƠ.

a) Đối với động cơ diesel:

* Đối với động cơ diesel có buồng cháy thống nhất (không phân chia):

Neđm: Công suất định mức thu được trong tính toán

nđn: Số vòng quay ứng với công suất định mức [v/phut]

Kết quả tính toán các chỉ tiêu như bảng 2.3.

2.4 TÍNH TOÁN ĐỘNG LỰC HỌC

2.4.1. Mục đích

Phần tính toán động lực học của đồ án nhằm xác định quy luật biến thiên của lực khí thể, lực quán tính và hợp lực tác dụng lên pít tông cũng như các lực tiếp tuyến và pháp tuyến tác dụng lên bề mặt cổ khuỷu. Trên cơ sở đó sẽ xây dựng đồ thị vecto lực(phụ tải) tác dụng lên bề mặt cổ khuỷu,cổ trục cũng như mài mòn bề mặt.

2.4.2. Tính toán động lực học.

2.4.2.1. Khối lượng chuyển động tịnh tiến mj.

Khối lượng chuyển động tịnh tiến mj được xác định theo biểu thức:

M= Mnp + M1

Mnp: Khối lượng toàn bộ nhóm pít tông, [kg] : Mnp= 3,721kg

M1: Khối lượng quy dẫn về đầu nhỏ thanh truyền, [kg] :M1=1,115kg.

Ta có:  Mj = 3,721+1,115=4,836 kg

=> Khối lượng chuyển động tịnh tiến tính trên 1 đơn vị diện tích đỉnh píttông: mj = 427,59 kg/m2

2.4.2.2 Lực quán tính và tổng lực, lực tiếp tuyến và pháp tuyến.

a) Lực quán tính của các khối lượng chuyển động tịnh tiến:

: hê số kết cấu của dông cơ:

Mj = 4.836 kg

Pj = - 21509,83 (cosa + l cos 2a).10-6 [MN/m2]

b) Lực quán tính ly tâm của đầu to thanh truyền gây nên với vận tốc w, bán kính R gây:

Ta có:

Pr2 = m2 Rw2.10-6 [MN/m2] Có M2= 4,09 (kg)

=> Pr2=4,09.0,06.272,272.10-6 = 0,0182 MN/m2

c) Tổng lực khí thể và lực quán tính chuyển động tịnh tiến:

PS = Pk + Pj [MN/m2]

Các giá trị được thể hiện trong bảng 2.4.

2.5.2.3 Đồ thị véctơ phụ tải tác dụng lên bề mặt cổ khuỷu.

Đồ thị này phản ánh sự tác dụng của lực T, Z và Pr2 lên bề mặt cổ khuỷu thông qua bạc trong một chu trình công tác của xilanh

Đối với động cơ diesel Kamaz 7403.10 là động cơ thanh truyền đồng dạng lắp nối tiếp thì đồ thị chỉ phản ánh tình trạng tác dụng của các lực thành phần lên bề mặt có tiếp xúc với thanh truyền tương ứng.

Dựng hệ trục toạ độ vuông góc TOZ và chọn tỷ lệ xích thích hợp:

µT = µZ = 0,00036 [(MN/m2)/mm].

Dạng đồ thị nhưhình 2.6.

2.5.2.4.Đồ thị mài mòn cổ khuỷu.

Đồ thị mài mòn thể hiện một cách tượng trưng mức độ mài mòn bề mặt cổ khuỷu sau một chu trình tác dụng của lực.

Trên đồ thị véctơ phụ tải, vẽ vòng tròn tượng trưng cho bề mặt cổ khuỷu và chia thành 2n phần bằng nhau, ở đây ta chia thành 24 phần

Tính hợp lực SQ’ của tất cả lực tác dụng lần lượt lên các điểm 0, 1, 2,.., ký hiệu SQ0’, SQ1

2.5.2.5 Đồ thị tổng lực tiếp tuyến.

Thứ tự công tác của động cơ: 1-5-4-2-6-3-7-8, từ đó ta có bảng biến thiên của các lực tiếp tuyến như sau:

TS = T1 + T2 + ... + Ti

Chọn: µT=0,000286.

So sánh trị số Metb xác định bằng đồ thị với Me trong phần tính toán nhiệt: A = 7,916 %

Ta thấy sai số thấp hơn 10% Þ Đạt yêu cầu.

CHƯƠNG 3

LẬP QUY TRÌNH BẢO DƯỠNG SỮA CHỮA ĐỘNG CƠ KAMAZ 7403.10 TRÊN XE KAMAZ - 54112

3.1 QUY TRÌNH BẢO DƯỠNG ĐỘNG CƠ KAMAZ - 7403.10

3.1.1 Khái quát chung

a) Bảo dưỡng kỹ thuật thường xuyên

- Bảo dưỡng ô tô thường xuyên làm cho ô tô luôn có tính năng kỹ thuật tốt, giảm cường độ hao mòn của các chi tiết, ngăn ngừa và phát hiện kịp thời các hư hỏng và sai lệch kỹ thuật để khắc phục, giữ gìn được hình thức bên ngoài.

- Bảo đảm ô tô thường xuyên có tính năng kỹ thuật tốt, giảm cường độ hao mòn của chi tiết, ngăn ngừa và phát hiện kịp thời các hư hỏng và sai lệch kỹ thuật để khắc phục.

b) Bảo dưỡng kỹ thuật định kỳ

- Do ô tô được cấu tạo từ một số lượng lớn các chi tiết nên tùy theo điều kiện hay khoảng thời gian sử dụng mà các chi tiết có thể bị hư hỏng, ăn mòn hoặc yếu đi, làm giảm tính năng hoạt động của chúng. Nếu không tiến hành kiểm tra và bảo dưỡng định kỳ sẽ làm ảnh hưởng đến tính năng an toàn và gây ô nhiễm môi trường và đặc biệt là tuổi thọ của xe.

3.1.2. Bảo dưỡng các chi tiết, hệ thống, cơ cấu của động cơ kamaz - 7403.10

3.1.2.1 Bảo dưỡng cơ cấu khuỷu trục- thanh truyền

a) Tháo nhóm piston và thanh truyền.

Để tháo nhóm thanh truyền pittong, cần phải:

- Tháo nắp xilanh

- Đánh sạch muội bám trên đai trên của ống lót

- Tháo nắp đầu dưới thanh truyền

Xécmăng dầu được lắp theo thứ tự sau:

Đầu tiên lắp vào rãnh vòng găng vòng lò xo sau đó lắp các vòng găng dầu sao cho mặt đầu của vòng lò xo tỳ sát vào các vòng găng dầu, phải phân phối đều miệng xéc măng trước khi lắp xilanh vào động cơ.

Vòng găng bị mòn phải thay thế mới, nếu độ mòn của ống lót xilanh và píttông không vượt quá (mm).

Với đường ống lót xilanh: 0,1 (mm)

Với đường kính ngoài píttông : 0,05 (mm)

Đối với rãnh vòng găng: 0,05 (mm

- Đường kính lỗ chốt píttông: 44,987-44,994

- Khe hở lắp ghép píttông và ống lót xilanh (cho trên chiều dài píttông 104mm so với đỉnh): 0,089-0,170

- Khe hở cho phép: 0,29

- Đường kính ngoài píttông: 119,860-119,911

- Đường kính cho phép: 119,810

b) Tháo trục khuỷu

Tháo trục khuỷu theo trình tự sau:

- Tháo đối trọng phía trước và sau, bánh răng chủ động trục khuỷu và bánh răng dẫn động bơm dầu với dụng cụ и -801.01.000.

- Để tháo bánh răng trục khuỷu và đối trọng sau dùng vấu hãm 1 (hình 3.4a) tỳ sát bánh răng, đối trọng và tạo thành khuôn hãm với vít hãm 5. Vít 3 xuyên qua mặt bích 2 vào mặt ngang của trục khuỷu, xoay manơven vặn vít vào thanh ngang 4, đẩy bánh răng để tháo ra.

- Để tháo bánh răng dẫn động bơm dầu và đối trọng phía trước trục khuỷu (hình 3.4b) trên mặt bích 2 đặt vào nắp trục khuỷu 9 và tháo bánh răng tương tự tháo bánh răng trục khuỷu;

3.1.2.2 Bảo dưỡng cơ cấu phân phối khí.

* Kiểm tra và điều chỉnh các khe hở nhiệt

Các khe hở nhiệt trong cơ cấu phân phối khí phải được điều chỉnh khi động cơ đã nguội, ít nhất là 30 phút sau khi tắt động cơ.

Các khe hở nhiệt cần được điều chỉnh theo trình tự sau:

- Tháo nắp mũ xilanh;

- Kiểm tra momen siết và nếu cần thiết, siết chặt thêm các bulong bắt chặt mũ các xylanh;

- Quay cho chốt định vị bánh đà nằm ở vị trí dưới;

- Tháo nắp cửa ở phần dưới cacte bộ ly hợp;

- Đút thanh sắt vào lỗ trên bánh đà và quay trục khuỷu cho đến khi nào chốt định vị ăn khớp bánh đà;

- Nếu cần thiết thì siết lại.

- Dùng thước nhét kiểm tra khe hở giữa đuôi các đòn gánh với mặt mút của thanh xupap thuộc xilanh 1 và 5. Thước nhét dầy 0,3mm dành cho xupap nạp và 0,4mm dành cho xupap xả;

3.1.2.3 Bảo dưỡng hệ thống làm mát

Mức nước làm mát:

Kiểm tra mực nước làm mát và làm đầy thùng chứa két nước khi cần thiết.

Nếu mực nước rơi xuống múc Min,kiểm tra sự rò rỉ trong hệ thống làm mát sau đó thêm đủ nước làm mát đến mức Max.

a) Thao tác đổ đầy mực nước lám mát.

- Thực hiện khi động cơ nguội;

- Mở nắp két nước và đổ đầy đến cổ két;

- Đổ nước vào thùng chứa đến mức Max;

- Văn chặt nắp két nước và khởi động động cơ,sau khi chạy cầm chừng khoảng 3 phút,ngừng động cơ và mở lại nắp két nước,nếu mực nước thấp hơn mực nước đã đỗ đầy thì làm đầy lại.

b) Kiểm tra hoạt động của van hằng nhiệt:

- Ngâm hoàn toàn van hằng nhiệt vào trong nước

- Tăng nhiệt độ cho nước

- Khuấy nước một cách liên tục để tránh nhiệt tác động trực tiếp lên van hằng nhiệt.

- Kiểm tra nhiệt độ bắt đầu mở van hằng nhiệt Nhiệt độ bắt đầu mở van hằng nhiệt : 82oC

d) Dây đai dẫn động quạt làm mát

Độ căng đai được điều chỉnh bằng cách di chuyển puly chung.

Nhấn dây đai tại vị trí giữa với lực khoảng 98N

e) Dây đai dẫn động máy nén khí.

Dịch chuyển puly đệm theo yêu cầu để điều chỉnh độ căng của dây đai dẫn động máy nén khí.

Nếu xe có trang bị hệ thống trợ lực lái, dịch chuyển bơm dầu khi yêu cầu.

Nhấn vào vị trí giữa của dây đai với lực khoảng 98N. Độ chùng đai:12-15mm

f) Dây đai dẫn động bơm trợ lực lái

Dịch chuyển bơm dầu theo yêu cầu để điều chỉnh độ căng của puly dẫn động bơm dầu.

Trên những model có trang bị máy nén khí, cả hai dây đai dẫn động puly phải được thay thế như một bộ.

Nhấn giữa đai xuống với lực nén 98N Độ chùng đai:14-17mm

KẾT LUẬN

Qua thời gian học tập và nghiên cứu về chuyên ngành “Công nghệ kỹ thuật ô tô”, em được khoa tin tưởng giao cho đề tài tốt nghiệp “Khai thác động cơ 7403.10 trên xe Kamaz  - 54112”.Đây là một đề tài rất thiết thực nhưng còn nhiều khó khăn.

Với sự cố gắng của em và dưới sự hướng dẫn tận tình của thầy: : Thạc sỹ ……………., cùng với sự giúp đỡ của quý thầy trong Khoa Ô Tô, các bạn trong lớp, em đã hoàn thành đề tài đáp ứng được yêu cầu đưa ra. Song trong quá trình làm đồ án tốt nghiệp, với khả năng và kinh nghiệm còn hạn chế nên không thể tránh khỏi thiếu sót. Vì vậy em rất mong sự đóng góp, chỉ bảo của quý thầy để đề tài của em được hoàn thiện hơn và đó chính là những kinh nghiệm nghề nghiệp cho em sau khi ra trường.

Em xin chân thành cảm ơn quý thầy trong khoa, đặc biệt là thầy : Thạc sỹ ……………., đã tận tình chỉ bảo và hướng dẫn em để đề tài của em được hoàn thành.

Qua đây, em xin được kính chúc thầy và gia đình luôn nhiều sức khỏe, hạnh phúc và thành đạt.

Em xin trân trọng cảm ơn !

                                                                                                                                            TP. HCM. Ngày … tháng … năm 20…

                                                                                                                                            Học viên thực hiện

                                                                                                                                           …………………

THAM KHẢO TÀI LIỆU

1. TS Dương Việt Dũng, Kết cấu động đốt trong, Đại học Bách Khoa (Đại Học Đà Nẵng), 2007

2. TS Lại Văn Định, TS Vy Hữu Thành, Kết cấu tính toán ĐCĐT, Học Viện KTQS, NXB QĐNDVN, 2003

3. TS Vy Hữu Thành - Th.S Vũ Anh Tuấn, Hướng dẫn Đồ án môn học Động đốt trong, Học Viện KTQS, 2003

4. PGS. TS Nguyễn Tất Tiến, Nguyên Động đốt trong, NXB Giáo dục, 2003

5. Th.S Trần Quốc Toản, Kết cấu động , Trường Sĩ Quan KTQS, 2012

6. Hướng dẫn sửa chữa và bảo dưỡng kỹ thuật xe Kamaz , kiểu xe có công thức bánh xe 6 x 6 và 6 x 4, NXB Mũi Cà Mau

7. Cục Quản Lý Xe Máy, Giáo trình bảo dưỡng ôtô, Hà Nội, 2001

8. Ôtô - 600 nguyên nhân hư hỏng và biện pháp khắc phục

"TẢI VỀ ĐỂ XEM ĐẦY ĐỦ ĐỒ ÁN"